SmartCAM V18 Core Modeling Improvements
Special Offer
SmartCAM V18: Core Modeling Improvements

Several customer-requested core modeling and toolpath editing improvements can be found in all SmartCAM V18.0 applications, including machinable system fonts, a clip-to-intersection editing tool, and enhanced geometry layer mapping.

These new capabilities make it easier than ever to create helical milling toolpaths for a variety of part features and thread milling applications.

Watch the "Core Modeling Improvements in SmartCAM V18" Video

ACIS Kernel Update - V18.5

SmartCAM V18.5 has been upgraded to ACIS R22.0, the most current ACIS solid modeling kernel available. This upgrade ensures compatibility with solid models created by the current CAD systems.

  • SmartCAM Inventor Connection for Inventor 2012
  • SmartCAM SOLIDWORKS Connection for SOLIDWORKS 2011
  • DXF to accept Autodesk DXF 2011 files
  • DWG to accept Autodesk DWG 2011 files
  • Clip-to-Intersection Editing Tool - V18.0

    SmartCAM now provides a method to split and remove geometry segments with a single click. This feature makes it remarkably easy to convert construction geometry into final part profiles.

    New Geometry Edit � Clip command used to quickly edit construction geometry into profiles by splitting and removing the selected segment with a single mouse click
    New Geometry Edit - Clip command used to quickly edit construction geometry into profiles by splitting and removing the selected segment with a single mouse click.

     

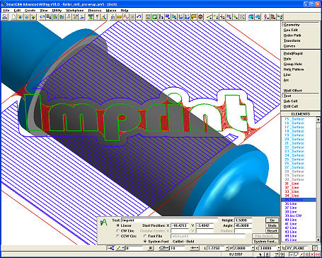
    Machinable Windows Fonts - V18.0

    SmartCAM now provides the ability to access the wide variety of Windows fonts, available on your system, to use for machinable geometry. When a font is selected, SmartCAM extracts and scales the outline curves of the font and converts it to lines, polylines, and arcs.

    Windows system font used to create islands for wrapped pocketing toolpath
    Windows system font used to create islands for wrapped pocketing toolpath.

     

    New CAD Data Layer Mapping and Filtering Options - V18.0

    SmartCAM V18 allows optimum organization of the user's part geometry when importing CAD data. SmartCAM layers can be pre-named and specific CAD layers can be directly mapped to SmartCAM layers. Additionally, specified layers not required for the manufacturing process can be filtered out of the import entirely.

    These features allows companies that use standardized CAD modeling layers to dramatically reduce the number of initial steps required to begin building toolpath for the model.

    CAD data imported to pre-named and specified layers using New Layer Mapping and Filtering Options
    CAD data imported to pre-named and specified layers using New Layer Mapping and Filtering Options.

     

    Extended STL Facet Element Support - V18.0

    From Solid Slice will now slice facet elements. A facet element can be specified using the Surf on Solid element selection, or placed in the active group and sliced using use Group Slice option.

    Projected Coordinates - It is now possible to set any X-Y-Z, Level, Profile Top, or Clear field by making a free coordinate pick with the large cursor positioned over a facet element. When the free coordinate selection is made, SmartCAM projects a ray through the cursor perpendicular to the current view, and then finds the projected point on the facet element, and returns the corresponding coordinates.